联系我们
加入收藏
设为首页
首页
协会之窗
会员服务
行业信息
企业诚信
市场检查
政策法规
资料下载
关于缴纳2025年度会费的通知
关于联合福建安将安全服务有限责任公司举办消防设施操作员职业技能培训的通知
关于联合重庆市公共消防职业培训学校举办消防设施操作员职业技能培训的通知
首页
>
公告通知
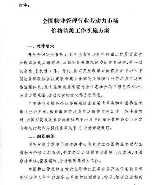
关于印发《全国物业管理行业劳动力市场价格监测工作实施方案》的通知
发布时间:2016-08-22 16:58:27发布人:点击量:1295
上一篇:关于举办“厦门市物业服务收费和停车收费政策法规解读”公益讲…
下一篇:【重要通知】关于做好第14号“莫兰蒂”台风物业管理区域灾后…
版权所有:厦门市物业管理协会
联系我们:厦门市美湖路9号之一3楼
联系电话: 0592-2219680 传真:0592-2219681
备 案 号:
闽ICP备2025105235号-2
今日访问量: 总访次数:
你对我们的网站有任何意见或者建议请致电或者发送电子邮件wwwxmwx@126.com